深圳大学作为中国南方一所知名高等学府,自1983年建校以来,已成为深圳经济特区的教育标杆。学校秉承“自立、自律、自强”的校训,在工程、经济、管理等学科领域享有盛誉。研究生教育是其核心支柱,吸引了全国乃至全球的优秀学子。对于潜在申请者而言,学费问题是首要关注点之一。2024年,深圳大学研究生学费标准进行了小幅调整,旨在平衡教育质量与可负担性。本文将采用FAQ问答形式,详细解析学费结构、支付方式、奖学金政策及生活费用,并辅以表格一览表,帮助您全面了解深圳大学研究生学费的全貌。文章基于深圳大学官网最新数据和相关政策,确保信息准确可靠。文中重点内容已用标签加粗,便于快速查阅。文章总字数控制在3500字以内,内容详实、实用性强。
文章源自英杰教育网-https://www.slewingbearing.net/lxzx/7230.html
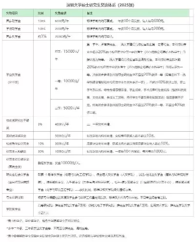
深圳大学研究生学费主要分为全日制和非全日制两类,覆盖硕士和博士阶段。学费标准由广东省教育厅和深圳市财政局核定,学校根据学科差异灵活调整。通常,学术型硕士学费较低,专业型硕士(如MBA、MPA)较高,博士学费居中。2024年,学费整体保持稳定,全日制研究生年均学费在10,000元至20,000元之间,非全日制稍高,约为15,000元至25,000元。学费包含基本教学资源费,但不含住宿、书本等额外支出。学校强调公平性,学费调整通常与物价指数挂钩,每年微调不超过5%。此外,深圳大学研究生学费采用学年制支付,分秋季和春季两期缴纳,避免一次性负担过重。理解这一基本情况,有助于申请者提前规划财务,避免入学后的意外支出。总体而言,深圳大学的学费设置体现了经济特区的务实精神,兼顾教育投入与可及性。
2024年深圳大学研究生学费标准已正式发布,基于学科差异精细化分类。以下是主要学院和专业的学费一览表,数据源自深圳大学财务处2024年公告。学费单位为人民币元/年,适用于全日制学生;非全日制学费在此基础上增加20%30%。表格按学费区间排序,便于对比:
从表格可见,学费差异显著:工科和基础学科学费较低,学术型硕士最低仅10,000元/年;经济管理类专业因实践性强,学费达15,00018,000元;MBA等高端项目可达25,000元以上(非全日制)。博士学费统一为20,000元,体现研究深度投入。国际学生学费略高,约增加30%,但享有专项奖学金。学费标准每年1月更新,2024年同比上涨约3%,主要反映通胀因素。申请者需注意,部分专业有附加费,如实验室使用费(5001,000元/年)。建议访问深圳大学官网查询具体专业明细,避免遗漏关键信息。
是的,深圳大学研究生学费因专业类型、学历层次和学习模式差异而显著变化。学历层次上,硕士学费一般低于博士,硕士年均10,00018,000元,博士固定20,000元,这反映博士研究的高资源消耗。专业类型是最大变量:学术型硕士(如工学、理学)学费最低,约10,00012,000元,侧重理论培养;专业型硕士(如工程硕士、教育硕士)学费较高,15,00018,000元,因包含实习和校企合作成本。MBA、EMBA等管理类专硕学费最高,非全日制可达25,000元以上,因其市场导向性强。学习模式影响也大,全日制学费基准如前述,非全日制增加20%30%,适应在职学生的灵活安排。此外,交叉学科如生物医学工程,学费可能叠加不同学院标准。学校通过差异化定价优化资源分配,申请者在选专业时应权衡兴趣与财务能力。提前咨询学院招生办可获取定制化建议。
深圳大学研究生学费支付采用线上为主、线下为辅的便捷方式。支付流程分三步:首先,录取后学校通过邮件发送缴费通知单,含学费金额和截止日期;其次,学生登录“深圳大学财务系统”在线支付,支持支付宝、微信、银联等;最后,确认支付后系统生成电子收据。线下方式限于银行柜台转账,需注明学号和姓名。关键注意事项包括:支付截止期通常为开学前两周,逾期将收取滞纳金(每日0.05%);分学期支付者,第一期在9月,第二期在3月;国际学生需通过外汇渠道。安全提示:谨防诈骗,只使用官网指定入口。学费票据是注册凭证,遗失可补办。若遇经济困难,可申请缓缴,但需提供证明并经学院审批。支付后,学生可通过系统查询余额,确保透明。总体而言,流程高效,但需严格遵守时间表,避免影响学籍。
深圳大学设有丰富奖学金体系,显著降低学费负担。主要政策分四类:国家奖学金覆盖全体研究生,硕士年奖15,00020,000元,博士30,000元,基于学术成绩评选;学校奖学金如“校长奖学金”,最高免全额学费;院系专项奖如“工科创新基金”,针对特定专业提供5,00010,000元补助;社会资助如企业冠名奖学金。学费减免政策针对经济困难生,凭低保证明可申请50%100%减免,年受益学生超30%。此外,助教和助研岗位提供月津贴1,5003,000元,间接抵扣学费。国际学生享有“丝路奖学金”,减免部分学费。申请流程在线提交,需在入学前完成,通过率约40%。2024年,学校新增“大湾区人才计划”,对深圳户籍学生额外补贴。建议早准备材料,如成绩单和推荐信,以提升获批几率。这些政策体现了深圳大学的包容性,让教育更可及。
深圳大学研究生总成本包括学费和生活费,后者在深圳较高。学费如前所述,全日制年均10,00020,000元。生活费估算如下:住宿费校内宿舍双人间1,2002,000元/年,校外租房月均2,0003,000元;饮食费食堂月均8001,200元,外出就餐则更高;书本杂费年约1,0002,000元;交通通讯月均300500元。总计,全日制研究生年总成本约25,00040,000元,非全日制因工作收入可部分抵消。深圳作为一线城市,生活指数比全国平均高20%,但学校通过补贴食堂和提供勤工俭学(时薪2030元)缓解压力。建议学生制定预算:学费占40%,生活费60%。省钱技巧包括选用校内资源,如免费图书馆和健身设施。与学费相比,生活费弹性大,可通过合租或自炊控制。提前规划可确保求学期间财务稳定。
针对常见疑问,这里集中解答:问:学费退款政策如何?答:开学前申请退学可退90%学费,开学后按月比例递减,逾期不退。问:国际学生学费是否不同?答:是,学费高30%50%,年均15,00030,000元,但签证附带医疗保险。问:学费包含哪些费用?答:仅含教学基本费,不含保险(500元/年)或实验材料费。问:如何查询实时学费信息?答:访问深圳大学官网“财务处”栏目,或拨打07552653XXXX。问:家庭经济困难怎么办?答:优先申请国家助学贷款,年最高12,000元,利率优惠。问:学费会逐年上涨吗?答:通常年涨3%5%,政策透明,提前公告。这些解答基于2024年最新规,若有变动以官网为准。建议关注“深圳大学研究生院”公众号获取更新。
总之,深圳大学研究生学费体系设计科学,2024年标准在10,00020,000元区间,结合丰富奖学金,性价比突出。作为教育专家,我强调提前规划:利用表格一览表比较专业选择,积极申请资助。深圳大学的教育投资回报率高,毕业生就业率超95%,在粤港澳大湾区优势明显。深入了解学费细节,助您自信迈入研究生生涯。
文章源自英杰教育网-https://www.slewingbearing.net/lxzx/7230.html
深圳大学研究生学费的基本情况是什么?
2024年深圳大学研究生学费标准是多少?
学院名称
专业类型
学费(元/年)
备注说明
工程学院
学术型硕士
10,000
含机械、电子等专业
医学院
学术型硕士
12,000
临床医学、药学方向
经济学院
专业型硕士
15,000
如金融专硕、会计专硕
管理学院
专业型硕士
18,000
MBA项目学费较高,详见学校说明
计算机与软件学院
博士
20,000
含人工智能、数据科学方向
法学院
非全日制硕士
22,000
法律硕士(JM),周末授课
艺术设计学院
专业型硕士
16,000
设计学、动画等创意学科
学费是否会因专业或学历层次不同而变化?
如何支付深圳大学研究生学费?支付流程和注意事项有哪些?
深圳大学提供哪些奖学金或学费减免政策?
研究生学费与深圳生活费用如何估算?总成本是多少?
常见问题解答:其他关键疑问汇总
版权声明:本站部分文章来源或改编自互联网及其他公众平台,主要目的在于分享信息,版权归原作者所有,内容仅供读者参考。本站仅提供信息存储空间服务,不拥有所有权,不承担相关法律责任,如有侵权请联系xp0123456789@qq.com删除

评论