教育投资的现实意义
近年来,随着高等教育大众化进程的推进,高校学费标准成为社会关注的焦点。作为黑龙江省属应用型本科院校,黑龙江工业学院的学费结构和收费标准既体现了国家高等教育成本分担政策,也反映了区域经济发展水平。通过对该校学费标准的系统分析,不仅能够为考生家庭提供准确的财务规划参考,更有助于理解公办高校的资源配置逻辑。 文章源自英杰教育网-https://www.slewingbearing.net/lxzx/4988.html
文章源自英杰教育网-https://www.slewingbearing.net/lxzx/4988.html
学费标准与专业差异
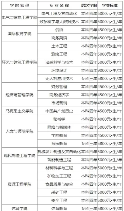
根据2025年最新招生信息,黑龙江工业学院学费实行分类别、分专业的差异化收费标准。
普通类专业年学费主要集中在40005000元区间,具体可分为三个档次:人文社科类基准收费、理工类专业升级收费、艺术类特殊收费标准。
具体而言,网络与新媒体、秘书学、学前教育等专业执行4000元/年的基准收费标准;俄语、市场营销、财务管理等专业为4500元/年;而大部分工程技术类专业,包括测绘工程、电气工程及其自动化、机械设计制造及其自动化等21个专业,均实行5000元/年的收费标准。艺术类专业则根据培养成本特点,设定在80009000元/年区间。
住宿费与其他生活成本
除学费外,住宿费是学生支出的重要组成部分。
学校统一安排的全日制本科生住宿标准为八人间600元/年,实行严格的公寓化管理模式。在生活成本方面,根据学校所在地鸡西市的消费水平,学生每月生活费预计在10001500元之间,属于国内高校中等偏下水平。
值得关注的是,学校于2025年启动了矿院宿舍连体楼改造工程,总投资450余万元,这表明学校正在持续改善学生住宿条件,提升生活品质。
教学质量保障体系
学费水平与教育质量直接相关。
学校建立了完善的三级教学质量监控体系,包括校级教学督导、二级学院教学督导和学生教学信息员三个层次。截至2023年底,已编制发布教学质量监控周报333期,形成了常态化、制度化的质量保障机制。
在具体实施层面,学校通过教学评价、督导检查和状态数据采集等手段,确保教学资源的有效投入和教育目标的实现。这种质量监控体系不仅提升了教育教学水平,也保障了学费投入的教育回报。
学生资助政策体系
为保障教育公平,学校建立了完善的学生资助体系。
国家助学金平均资助标准为每生每年3700元,全日制在校退役士兵学生全部享受此项资助。此外,国家助学贷款最高额度可达20000元/年,有效覆盖了学费和住宿费支出。
资助政策还体现了特殊关怀,如优先保障家庭经济困难学生的就学需求,通过生源地信用助学贷款和校园地国家助学贷款双重渠道,确保"不让一个学生因家庭经济困难而失学"。
学费标准的合理性分析
从横向比较来看,黑龙江工业学院的学费标准在黑龙江省属高校中处于中等水平,与学校的办学定位和教学质量相匹配。相较于国内同类应用型本科院校,其学费水平具有明显的价格优势,体现了公办院校的公益属性。
从教育成本分担角度来看,当前学费标准仅能覆盖部分培养成本,其余部分仍需依靠财政拨款支持。这种成本分担机制既考虑了居民承受能力,也保障了学校的可持续发展。
教育投入的价值体现
学费投入的最终价值体现在教育成果上。学校坚持"严格、功夫到家"理念,致力于培养具有扎实基础和务实作风的应用型人才。这种培养模式与区域经济发展需求紧密结合,为学生就业提供了有力保障。
小编有话说:理性看待教育投入
综合而言,黑龙江工业学院的学费标准体现了优质优价的原则,在可承受的范围内提供了较好的教育服务。对于考生和家长而言,在选择高校时不应仅关注学费绝对值,更应综合考量学校的教学质量、就业前景和发展平台,做出理性的教育投资决策。
版权声明:本站部分文章来源或改编自互联网及其他公众平台,主要目的在于分享信息,版权归原作者所有,内容仅供读者参考。本站仅提供信息存储空间服务,不拥有所有权,不承担相关法律责任,如有侵权请联系xp0123456789@qq.com删除

评论