专业设置的航空特色与时代背景
作为服务于通用航空产业的高等职业院校,荆州通用航空职业技术学院紧扣国家低空经济战略与区域航空产业需求,构建了覆盖航空产业链关键环节的专业体系。学院专业布局高度聚焦“航空工程与先进制造”“航空运输与现代服务”“无人技术与应用”“信息技术与人工智能”四大领域,形成了以飞机维修、飞行服务为核心,智能制造与信息技术为支撑的专业集群。这种专业设置既体现了高职教育类型化特征,也精准对接了通航产业对技术技能人才的迫切需求。 文章源自英杰教育网-https://www.slewingbearing.net/lxzx/5930.html
文章源自英杰教育网-https://www.slewingbearing.net/lxzx/5930.html
核心专业集群详解
航空工程与先进制造类专业是该学院的基石,主要包括飞机机电设备维修、飞机电子设备维修、通用航空器维修、机械制造及自动化等方向。这些专业普遍采用“理论教学+实训操作+企业实习”三维培养模式,确保学生掌握航空器维护、故障诊断等核心技能。其实训基地通常配备符合民航标准的飞机部件与仿真系统,以实现教学过程与岗位要求的无缝对接。
航空运输与现代服务类专业则侧重运营管理环节,代表性专业有空中乘务、民航运输等。此类专业注重培养学生服务礼仪、应急处置与跨文化沟通能力,课程设置紧密衔接航空公司、机场等用人单位的标准流程。
随着技术进步,无人技术与应用、信息技术与人工智能类专业成为新的增长点,涵盖无人机操控与维护、民航通信技术、智能焊接技术等前沿领域。这类专业顺应了新质生产力发展要求,引入人工智能、大数据分析等现代技术课程,为学生适应智慧通航时代打下坚实基础。
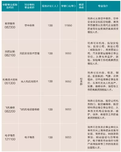
下表清晰呈现了学院主要专业的类别划分与培养方向:
| 专业类别 | 代表性专业名称 | 核心培养方向 |
|---|---|---|
| 航空工程与先进制造 | 飞机机电设备维修、通用航空器维修、机械制造及自动化、智能焊接技术 | 航空器维护、机械设计、先进制造工艺 |
| 航空运输与现代服务 | 空中乘务、民航运输 | 客舱服务、地面运营、运输管理 |
| 无人技术与应用 | 无人机应用技术 | 无人机操控、维护、行业应用 |
| 信息技术与人工智能 | 民航通信技术、复合材料智能制造技术 | 航空通信、智能制造、新材料应用 |
专业建设的关键支撑要素
师资队伍建设是专业质量的重要保障。学院通过“内培外引”构建多元化师资结构,既包括具备航空企业实践经验的“双师型”教师,也积极引进高校教授与行业专家作为专业带头人。这种师资配置确保了专业知识体系与产业技术体系的动态同构。在具体教学实践中,许多教师采用因材施教的分组教学模式,对基础不同的学生实施差异化指导策略。
实践教学体系方面,学院大力建设“教学科研服务”三位一体的实验实训平台。部分专业实验室推行全天开放制度,在保证安全前提下,鼓励学生自主选择实验项目与时间,强化实践创新能力培养。这种高度自主的教学环境虽在初期可能令部分学生不适应,但从长远看有效促进了学生从“技能人”向“职业人”的认知跃升。
专业学习与成长路径
学生在专业学习过程中,需经历从“不适应”到“主动探索”的转变过程。许多新生入学初期会遇到学习方式调整的挑战,如从高中规律作息转向大学自主管理时的适应困难。学院通过建立完善的学生工作体系,推进“政治强、素质高、业务精、作风实”的学工队伍建设,帮助学生顺利完成这一过渡。
课程考核与持续改进机制是专业教育的重要环节。学院普遍实行章节测验与学期考核相结合的评估方式,教师系统记录成绩数据用以分析学习成效,专门针对学生薄弱环节实施精准教学干预。这种看似“严格”甚至被部分学生认为“残酷”的教学要求,实质上是对教育质量的坚实保障。
值得注意的是,大学专业知识的获取不应局限于课堂与教材。正如许多院校系主任强调的,教师传授的更多是学习方法,而大量知识的积累需要学生通过图书馆、互联网等信息资源自主完成。这意味着学生需要主动拓展学习渠道,充分利用学院的图书资源与数字平台,构建完整的专业知识体系。
专业发展前景与就业方向
荆州通用航空职业技术学院的专业设置具有鲜明的就业导向特征。毕业生主要就业领域包括通用航空公司、飞机制造维修企业、机场运营机构、航空服务站等。随着国家低空领域逐步开放与通航产业快速发展,飞机维修、无人机应用、空中服务等专业人才需求持续增长,为学生提供了广阔的就业空间。
学院通过构建“专业建设委员会—产业专家工作室—技术技能创新平台”三级协同机制,持续优化专业结构,确保人才培养与行业发展的同步性。同时,学院积极推进“技能养成+职业素养+终身发展”的育人生态建设,致力于培养既掌握专业技能,又具备良好职业素养的复合型人才。
总的来看,荆州通用航空职业技术学院通过聚焦航空特色的专业设置、多元协同的师资配置、理实一体的教学体系,形成了特色鲜明的人才培养模式。这种专业建设思路不仅契合职业教育高质量发展要求,也为学生提供了实现职业理想的有效路径。
版权声明:本站部分文章来源或改编自互联网及其他公众平台,主要目的在于分享信息,版权归原作者所有,内容仅供读者参考。本站仅提供信息存储空间服务,不拥有所有权,不承担相关法律责任,如有侵权请联系xp0123456789@qq.com删除

评论