一、什么是征集志愿?哪些考生可以参与?
征集志愿是指在每批次常规录取结束后,河南省教育考试院向社会公布高校未完成的招生计划(包括新增计划),允许尚未被录取的考生再次填报志愿的机制。它本质上为考生提供了“补救机会”,主要面向两类人群:文章源自英杰教育网-https://www.slewingbearing.net/lxzx/9486.html
文章源自英杰教育网-https://www.slewingbearing.net/lxzx/9486.html
1.
控制分数线上未被录取的考生:高考成绩达到本批次录取控制线但档案仍处于自由可投状态
2.
部分降分征集考生:在征集志愿阶段,部分院校可能适当降分录取
根据河南省2025年普通高校招生安排,征集志愿覆盖所有批次,包括普通本科批、对口专科批等。例如2025年普通本科批再次征集志愿时,明确要求考生“文化成绩达到相应要求且未被任何高校录取”。这一机制能有效避免高分落档,2023年对口专科批征集志愿时,洛阳科技职业学院等院校便通过此渠道完成了招生计划。
二、征集志愿填报入口及操作流程
官方唯一填报入口为“河南省普通高校招生考生服务平台”,网址:https://pzwb.haeea.cn。具体操作步骤如下:
1.
登录准备
- 考生需凭个人账号和密码登录系统
- 建议使用电脑端Chrome或Edge浏览器,确保网络稳定
2.
填报界面进入
- 点击平台首页的“填报志愿”功能项
- 选择对应的征集志愿批次(系统会动态开放可填报批次)
3.
志愿填报与确认
- 普通本科批征集志愿采用平行志愿,1个院校专业组为1个志愿单位,内含6个专业志愿及是否同意调剂选项
- 考生可填报148个志愿,需合理设置梯度
4.
提交与安全退出
- 填报完成后务必点击“提交保存”并确认
- 退出系统前检查状态是否为“已填报”,建议重新登录核查
特别注意:征集志愿填报时间极短,通常仅数小时。例如2025年普通本科批再次征集志愿开放时间为7月30日12:0018:00,2023年对口专科批征集志愿时间为8月8日9:0018:00。逾期系统关闭,无法补报!
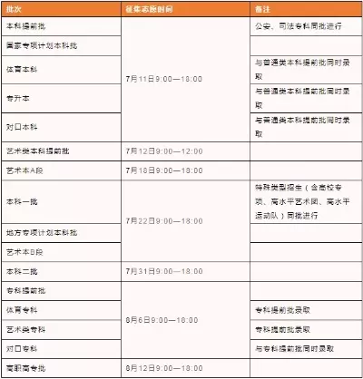
三、征集志愿填报关键时间节点(以2025年为例)
下表汇总了各批次征集志愿的典型时间安排,实际时间以河南省教育考试院公告为准:
| 批次类型 | 预计时间范围 | 时长 | 重要提醒 |
|---|---|---|---|
| 普通本科批首次征集 | 7月下旬 | 约68小时 | 密切关注档案状态,及时参与 |
| 普通本科批再次征集 | 7月30日左右 | 6小时 | 部分高校有新增计划 |
| 对口专科批征集 | 8月上旬 | 9小时 | 仅限对口考生 |
| 专科批征集 | 8月中下旬 | 约12小时 | 最后录取机会 |
时间管理建议:
- 提前1天关注河南省教育考试院官网(https://www.haeea.cn)或官方微信公众号
- 建议在系统开放前半段完成填报,避免最后时刻网络拥堵
四、征集志愿填报策略与常见误区
策略建议:
1.
院校专业选择:
结合自身成绩位次、兴趣特长及《招生考试之友》专业目录,避免盲目追热
2.
梯度设置:采用“冲稳保”原则,前部志愿可尝试略高于自身水平的院校,中部志愿匹配当前位次,后部志愿设置保底院校
3.
调剂选项:
建议勾选“同意专业调剂”,显著降低退档风险
常见误区与注意事项:
- 误区1:认为征集志愿院校都是差学校。实际上,部分知名院校可能因考生不服从调剂等出现缺额
- 误区2:忽视招生章程。需仔细查看高校对单科成绩、身体条件等要求
- 档案状态异常处理:如显示“已录取”或“档案运转中”,无法填报征集志愿,需咨询当地招生考试机构
五、征集志愿录取规则与结果查询
录取原则:严格按分数优先、遵循志愿的平行志愿规则投档。投档时,系统按考生成绩从高到低排序,依次检索志愿,一旦符合条件即投档。
结果查询渠道:
1.河南省普通高校招生考生服务平台“录取状态查询”
2.河南省教育考试院官网公示信息
3.各高校官方招生网公告
征集志愿录取结束后,考生可通过上述渠道查询结果。若仍未被录取,应准备参加下一批次录取或后续补录。根据往年经验,录取结果一般在征集志愿录取结束后一周左右公布。
六、重要提醒与咨询服务
1.
志愿约定履行:根据《河南省教育厅关于做好2025年普通高等学校招生工作的通知》,录取后不履行志愿约定的考生,当批次电子档案停止运转
2.
服务保障:各级招生考试机构设有咨询服务,不具备上网条件的考生可前往当地招生服务大厅寻求帮助
3.
防骗警示:所有填报操作均通过官方免费平台完成,勿信“内部指标”“有偿补录”等诈骗信息
官方咨询渠道示例:
- 河南省教育考试院咨询电话:037168101554
- 洛阳科技职业学院咨询电话:037963087788/7799
版权声明:本站部分文章来源或改编自互联网及其他公众平台,主要目的在于分享信息,版权归原作者所有,内容仅供读者参考。本站仅提供信息存储空间服务,不拥有所有权,不承担相关法律责任,如有侵权请联系xp0123456789@qq.com删除

评论