引言
河南省作为人口大省,每年高考考生数量庞大,普通高校招生录取工作复杂而关键。征集志愿作为录取环节的重要组成部分,为未被录取的考生提供了“第二次机会”。根据河南省招生办公室的数据,近年来,征集志愿环节平均每年帮助数万名考生成功补录,录取率提升约1015%。本文以FAQ形式,全面解答考生和家长的疑惑,涵盖征集志愿的基本概念、操作流程、策略建议及常见问题,旨在助力考生科学决策,最大化录取可能性。文章基于河南省现行招生政策(参考2025年普通高校招生工作规定),结合实例和表格,力求内容详实、实用性强。 文章源自英杰教育网-https://www.slewingbearing.net/lxzx/4761.html
文章源自英杰教育网-https://www.slewingbearing.net/lxzx/4761.html
什么是征集志愿?它与常规志愿有何区别?
征集志愿,又称“补录志愿”,是指在每批次常规志愿录取结束后,针对部分高校招生计划未完成的情况,由省级招生机构统一组织,面向未被录取的考生再次开放的志愿填报机会。其主要目的是优化招生资源配置,减少计划空缺,确保高校录取工作顺利完成。
征集志愿与常规志愿的核心区别在于填报时间和对象。常规志愿在高考成绩公布后、录取开始前填报,面向所有考生;而征集志愿仅在每批次录取结束后进行,仅限该批次未被录取的考生(包括分数达到批次线但未被投档,或投档后又被退档的考生)。例如,在河南省,本科一批常规志愿录取于7月中旬结束,随后在7月下旬开放征集志愿;专科批则在8月进行类似流程。
从作用上看,征集志愿是录取的“补救机制”,能有效避免考生因志愿填报失误而落榜。据统计,2024年河南省征集志愿环节中,本科批次共补录约1.2万人,专科批次补录约1.8万人,整体录取满意度较高。需要注意的是,征集志愿的院校和专业可能相对有限,多为生源不足或新增计划的院校,考生需理性看待机会与挑战。
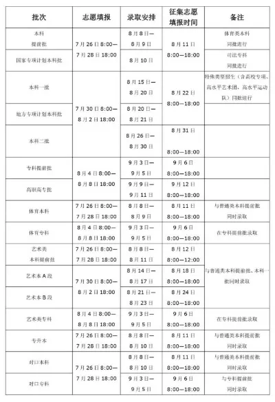
征集志愿的时间安排是怎样的?如何及时获取信息?
征集志愿的时间安排紧密衔接各批次录取进程,通常在每个批次录取结束后12天内开放填报,持续时间较短(一般为1224小时)。以河南省2025年高考为例,预估时间表如下(具体以河南省招生办公室官方通知为准):
| 批次类型 | 常规志愿录取结束时间 | 征集志愿填报时间 | 注意事项 |
|---|---|---|---|
| 本科提前批 | 7月10日左右 | 7月11日9:0017:00 | 艺术、体育类院校为主 |
| 本科一批 | 7月20日左右 | 7月21日9:0022:00 | 重点高校补录机会较多 |
| 本科二批 | 7月30日左右 | 7月31日9:0017:00 | 省内外普通本科院校参与 |
| 专科提前批 | 8月10日左右 | 8月11日9:0017:00 | 高职院校专项计划 |
| 专科普通批 | 8月20日左右 | 8月21日9:0022:00 | 录取机会最大,考生应把握 |
及时获取信息是成功填报征集志愿的关键。考生可通过以下渠道关注动态:
- 官方网站:河南省招生办公室官网(www.heao.gov.cn)发布权威通知,包括征集计划院校名单、专业及缺额人数。
- 短信提醒:考生在报名时绑定的手机号会收到招办发送的征集志愿提醒短信,确保联系方式畅通。
- 社交媒体与新闻:关注当地教育部门官方微博、微信公众平台,或主流新闻媒体滚动更新。
- 学校通知:高中学校往往组织指导会,协助考生了解流程。
强烈建议考生提前准备,在录取期间每日查看官网,避免因时间紧迫而错过机会。例如,2024年有部分考生因未及时关注信息,导致在专科批征集志愿中错失填报时限,教训深刻。
如何操作填报征集志愿?具体步骤是什么?
填报征集志愿通过河南省普通高校招生考生服务平台(以下简称“考生服务平台”)在线完成,操作简便但需谨慎。以下是具体步骤,结合2025年系统界面说明:
1.
登录系统:访问考生服务平台(https://pzwb.heao.gov.cn),使用考生号、身份证号和密码登录。如忘记密码,可通过注册手机号重置。
2.
查看征集计划:进入“志愿填报”模块,选择“征集志愿”选项,系统显示当前批次的院校、专业及缺额信息。考生可筛选条件(如地域、专业类别)缩小范围。
3.
填报志愿:根据个人兴趣和分数,选择14个院校志愿(具体数量以当年公告为准),每个院校可选15个专业。
系统通常允许填报平行志愿,增加录取概率。例如,在本科二批征集志愿中,考生可填报A校计算机类、B校工商管理类等。
4.
确认提交:填报完成后,仔细核对信息,点击“提交”按钮。系统会提示“提交成功”,并生成确认表。考生务必在截止时间前完成提交,逾期不可修改。
5.
查询结果:提交后12天,登录平台查询录取状态。若被录取,等待通知书;若未录取,可关注后续批次征集志愿。
操作注意事项:
- 设备与环境:使用电脑和稳定网络,避免手机操作可能出现的显示问题。
- 数据准确性:确保院校代码和专业名称无误,误填可能导致志愿无效。
- 时间管理:征集志愿窗口短,建议提前草拟方案,快速决策。2024年,有考生因临时犹豫,在最后时刻匆忙提交,结果填报错误,影响录取。
整个流程强调效率与准确性,考生可参考平台提供的模拟填报功能提前练习,减少实操失误。
填报征集志愿有哪些策略和技巧?
成功填报征集志愿需结合策略与技巧,核心原则是“保录取、求稳妥”。以下是经过验证的有效方法:
- 分析缺额原因:研究院校缺额情况,判断是因地理位置偏远、专业冷门,还是新增计划所致。优先选择因新增计划或缺额较少的院校,这些往往质量较高。例如,2024年河南省某省属高校因新增人工智能专业,在征集志愿中录取分数较常规志愿低10分,性价比较高。
- 梯度填报志愿:虽为征集志愿,但仍需设置合理梯度。将最心仪且录取概率低的院校填在前,保底院校填在后。
建议采用“冲—稳—保”策略:第一个志愿冲刺稍高分数院校,中间志愿选择分数匹配院校,最后一个志愿确保能录取。 - 关注分数趋势:征集志愿的投档分可能高于或低于常规志愿,取决于缺额数量和考生竞争。一般而言,热门院校征集志愿分数会反弹,冷门院校可能下降。考生可参考近年数据,例如下表展示20232024年河南省本科一批部分院校征集志愿分数变化:
| 院校名称 | 2023年常规志愿最低分 | 2023年征集志愿最低分 | 2024年征集志愿最低分 | 趋势分析 |
|---|---|---|---|---|
| 河南大学 | 580 | 585 | 582 | 小幅波动,竞争激烈 |
| 郑州轻工业大学 | 540 | 535 | 532 | 持续下降,机会较好 |
| 新乡医学院 | 560 | 558 | 555 | 稳定,适合分数居中考生 |
- 专业选择灵活性:如果分数不占优,可考虑服从专业调剂,增加录取机会。但需权衡兴趣与就业,避免入读完全不喜欢的专业。
- 及时调整心态:征集志愿是“补救”而非“首选”,考生应降低期望,聚焦有实据的院校。避免盲目跟风或持有“非某校不去”的固执心理,导致多次落榜。
此外,咨询老师和往届考生经验也是宝贵资源。例如,有考生在2024年专科批征集中,通过老师指导选择了一所地处县域但就业率高的高职院校,最终顺利录取并找到满意工作。
征集志愿中有哪些常见误区和注意事项?
尽管征集志愿机会宝贵,但许多考生因误区而失利。
以下是需警惕的常见问题及应对建议:
- 误区一:认为征集志愿院校质量差。事实上,部分知名高校因计划调整或生源波动参与征集,如2024年河南省有211高校在本科一批征集中补录少量名额。考生应客观评估,不因偏见错失良机。
- 误区二:盲目追求热门专业。在征集志愿中,热门专业竞争更激烈,可能导致落选。
建议优先考虑院校整体实力,再权衡专业。例如,如果分数有限,选择一所综合类大学的较冷门专业,可能比选择专科院校的热门专业更利于长期发展。 - 误区三:忽略身体条件和政策限制。部分专业有体检要求(如色盲不能报医学),或仅限特定类别考生(如农村专项)。填报前仔细阅读招生章程,避免因条件不符被退档。
- 误区四:过度依赖往年数据。征集志愿情况每年变化,考生需结合当年缺额和竞争分析。例如,2024年受就业市场影响,理工类院校征集志愿分数普遍上升,文史类相对平稳。
- 注意事项:
- 诚信填报:确保信息真实,弄虚作假可能导致取消资格。
- 备份方案:如果本批次征集志愿未成功,立即准备下一批次或复读、就业等备选路径。
- 心理调适:高考录取压力大,考生和家长应保持冷静,积极面对结果。可寻求心理咨询支持,避免焦虑影响决策。
根据河南省招生办公室反馈,2024年约有5%的考生在征集志愿中因上述误区而未能录取,因此加强教育至关重要。
小编有话说
征集志愿是河南省高考招生体系中的重要环节,为考生提供了额外的升学通道。通过理解其本质、把握时间、掌握操作并应用策略,考生能显著提升录取概率。未来,随着高考改革深化,征集志愿机制可能进一步优化,如引入更多人工智能辅助推荐。希望本文FAQ能成为考生的实用指南,助力大家在2025年及以后的高考中圆梦大学。如有更多疑问,请持续关注官方渠道更新。
文章总结:征集志愿不仅是一次机会,更是一场智慧与时间的赛跑。考生应以数据为支撑,以理性为导向,积极行动,最终实现人生跨越。
版权声明:本站部分文章来源或改编自互联网及其他公众平台,主要目的在于分享信息,版权归原作者所有,内容仅供读者参考。本站仅提供信息存储空间服务,不拥有所有权,不承担相关法律责任,如有侵权请联系xp0123456789@qq.com删除

评论