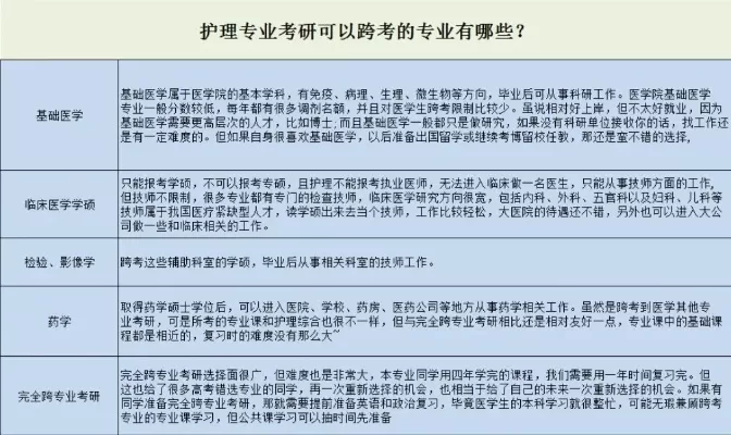
一、跨考医学相关专业:优势明显的主流选择
1.1临床医学方向
护理专业与临床医学具有天然的学科关联性,使其成为跨考的热门选择。具体包括:文章源自英杰教育网-https://www.slewingbearing.net/lxzx/10867.html
文章源自英杰教育网-https://www.slewingbearing.net/lxzx/10867.html
大内科方向:涵盖消化内科、肾内科、神经内科、心内科、呼吸内科等细分领域。这些专业与护理工作中常见的疾病类型高度相关,护理背景学生在临床实践中积累的经验能为研究生阶段的学习提供坚实基础。
大外科方向:包括普外科、泌尿外科、心胸外科、脑外科等专业。外科护理经验使学生对手术流程、术后护理等有直观理解,跨考后能更快适应研究内容。
需要特别注意的是,护理专业跨考临床医学通常只能选择学术型硕士(学硕),毕业后无法考取执业医师资格证,不能从事临床诊疗工作,但可成为医疗紧缺型人才如技师等,或在科研机构从事医学研究工作。
1.2基础医学领域
基础医学作为医学研究的重要基础,为护理专业学生提供了深入研究人体机制的机会。主要方向包括:
| 专业方向 | 研究内容 | 就业前景 |
|---|---|---|
| 免疫学 | 人体免疫系统功能与疾病关系 | 科研机构、高校教学、检验中心 |
| 病理学 | 疾病发生发展过程中的形态结构变化 | 医院病理科、医学研究所 |
| 生理学 | 正常生命活动规律及机制 | 高校教学、基础研究 |
| 微生物学 | 病原微生物特性及与宿主相互作用 | 疾病预防控制中心、检验科室 |
基础医学专业对科研能力要求较高,适合有深造意愿或在高校、科研机构发展的学生。
1.3药学专业
护理专业学生在本科阶段已掌握相当的药物学知识,跨考药学具有独特优势。主要方向包括:
药理学:研究药物与机体相互作用规律,护理背景学生因熟悉临床用药情况,在此领域研究更具针对性。
药剂学:专注于药物制剂理论和制备技术,与临床药物使用密切关联。
药学专业毕业生就业面广,可在药企、医院药房、科研院所等单位从事研发、生产、质量控制等工作。
1.4公共卫生与管理
公共卫生领域与护理工作密切相关,是近年跨考的热门方向。
公共卫生管理:专注于人群健康管理、疾病预防控制、卫生政策制定等领域。护理人员丰富的临床经验使其在健康教育和流行病防控方面具有独特优势。
此专业毕业生多就职于疾病预防控制中心、卫生行政部门、社区健康服务中心等机构,工作稳定性较高。
二、跨考非医学专业:拓展职业边界的新途径
2.1心理学专业
心理学在护理工作中扮演重要角色,掌握心理学知识能提升整体护理质量。护理专业学生跨考心理学具有以下优势:
丰富的临床实践使学生对患者心理状态有敏锐观察力;熟悉医患沟通技巧,有助于心理咨询实践;对心身疾病有更全面理解。
心理学专业毕业生可在医院心理科、学校心理咨询中心、企业员工帮助计划等部门工作,也可开设私人心理咨询室。
2.2教育学领域
护理专业学生跨考教育学,可将医学知识与教育理论结合,发展方向包括:
护理教育学:在医学院校或护理院校从事教学工作,培养下一代护理人才。
健康教育:在社区、学校或企业从事健康知识普及和行为干预工作。
2.3其他非医学专业
理论上,护理专业学生可以报考任何非医学类专业,但因专业跨度大,需要慎重选择。常见选择包括英语、金融、新闻学等,但这些专业与护理背景关联度较低,备考难度相对较大。
三、跨考准备策略与注意事项
3.1跨考前的自我定位
在决定跨考前,学生需要进行全面的自我评估:
兴趣与职业规划匹配度:明确个人兴趣所在,评估与目标专业是否契合。
知识结构与能力评估:分析现有知识储备与目标专业的差距,确定需要补充的知识领域。
长期职业发展考量:考虑目标专业的就业前景、发展空间与个人职业目标的匹配度。
3.2专业知识弥补策略
跨专业考研需要系统的专业知识准备:
提前修读相关课程:通过旁听、在线课程等方式系统学习目标专业核心课程。
参与科研与实践项目:积极争取参与目标专业相关的科研或实践项目,积累经验并丰富个人履历。
建立专业人脉网络:与目标专业的师生建立联系,获取最新信息和指导。
3.3院校选择建议
护理专业跨考研究生时可考虑以下院校:
| 院校类型 | 代表院校 | 特色专业 |
|---|---|---|
| 顶尖医学院校 | 北京协和医学院、北京大学护理学院 | 临床医学、基础医学 |
| 综合性大学 | 山东大学、中山大学、中南大学湘雅医学院 | 跨学科研究项目 |
| 专业特色院校 | 南京中医药大学、重庆医学院 | 中西医结合、区域特色专业 |
选择院校时需仔细查阅招生简章,确认是否接受护理专业跨考生及具体要求。
四、跨考优势与挑战分析
4.1护理专业跨考的独特优势
护理背景学生跨考研究生具有以下优势:
医学知识基础扎实:具备系统的医学基础知识,为跨考医学相关专业奠定良好基础。
临床实践经验丰富:实习经历使学生对医疗环境和患者需求有深刻理解。
综合能力强:护理工作培养的沟通能力、团队协作能力和应急处理能力在研究生阶段同样重要。
4.2跨考面临的主要挑战
护理专业跨考也需正视以下挑战:
专业知识差距:与本科即为该专业的学生相比,存在一定的专业知识盲区。
备考压力更大:需要在有限时间内掌握目标专业的核心知识体系。
职业发展限制:部分专业和岗位对本科专业有特定要求,可能影响未来就业选择。
五、结论与建议
护理专业考研跨考专业选择多样,但需基于个人兴趣、职业规划和专业背景做出理性决策。医学相关专业因学科关联度高、备考相对容易而成为主流选择,特别是临床医学、基础医学、药学和公共卫生等方向。非医学专业跨考难度较大,但为确有其他专业兴趣和特长的学生提供了转换赛道的机会。
在选择跨考专业时,建议护理专业学生充分考虑以下因素:目标专业与护理背景的关联度、个人长期职业规划、专业发展前景以及备考可行性。通过全面评估和充分准备,跨专业考研能成为护理学子拓展职业发展空间、实现个人价值的重要途径。
版权声明:本站部分文章来源或改编自互联网及其他公众平台,主要目的在于分享信息,版权归原作者所有,内容仅供读者参考。本站仅提供信息存储空间服务,不拥有所有权,不承担相关法律责任,如有侵权请联系xp0123456789@qq.com删除

评论